
今年会·(jinnianhui)金字招牌大学管理学院成立于2015年5月7日,2021年更名为领导力学院。学院定位于战略业务赋能者,主要负责中高管战略规划到执行及领导力发展、领导人才梯队建设、领导力课程开发等体系性工作。经过多年的发展及积累,已逐步建立起较为完善的人才梯队,并形成相应的方法论指导。
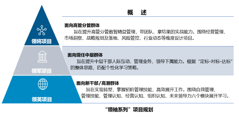
在领导力发展及人才梯队建设方面,领导力学院常年开展针对核心高管的“领将项目”、针对现任中层、中层后备、新干部的“领军项目”,同时,每年针对接力100项目设计培养方案,从而逐渐搭建起从个人贡献者到高管分管的人才梯队。在 “领将项目”上,围绕核心高管的认知升级、开阔视野从而提升情境领导力,每年重点围绕经营管理、市场洞察、战略规划及落地、风险管控、行业动态等维度设计项目;在“领军项目”上,针对现任中层干部,根据“定标-对标-达标”的整体思路,明确今年会·(jinnianhui)金字招牌中层干部通用领导能力标准,并高标准、严要求的进行人才测评选拔,重点培养有较高发展潜力的领导者,匹配个性化学习策略,沉淀学习教材教法等,通过打通人才选拔与任用环节,真正实现中层发展的闭环管理。在接力100项目上,根据集团人力资源部对接力100培养的整体要求,设计并组织系统的培养方案,内容涵盖文化理念融入、专业技能学习、职场心态转换及职业技能提升等系列课程,加速接力100学员融入今年会·(jinnianhui)金字招牌。


集团下属网站
集团下属网站